Main Page   Namespace List   Class Hierarchy   Alphabetical List   Compound List   File List   Namespace Members   Compound Members   File Members   Related Pages  

matrix.hh File Reference

#include "vector.hh"

Include dependency graph for matrix.hh:

Include dependency graph

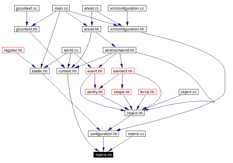
This graph shows which files directly or indirectly include this file:

Included by dependency graph

Go to the source code of this file.

Namespaces

namespace  anoid
namespace  anoid::simple


Anoid NG © Michael Westergaard, Martin Stig Stissing, Ronni Michael Laursen, and Kristian Bisgaard Lassen